Instance Verification Kit (IVK)
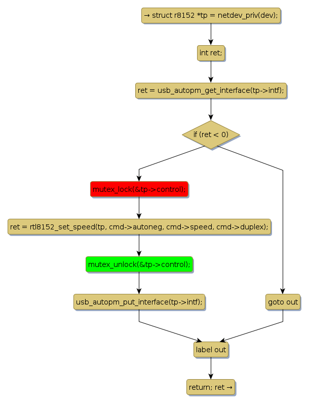
mutex lock @ [78557+25+/linux-3.19-rc1/drivers/net/usb/r8152.c]
Instance Signature: control
|
The Matching Pair Graph:
|
|
Function Name
|
Control Flow Graph (CFG)
|
Events Flow Graph (EFG)
|
Source Correspondence
|
|
rtl8152_set_settings
|
|
|
[78365+20+/linux-3.19-rc1/drivers/net/usb/r8152.c]
|